再也不用担心字体侵权!免费商用字体大盘点

视频做的好好的,粉丝涨上来了,播放过万了。突然收到律师函,你使用我们的字体要求交钱

让你删掉作品,小伙伴们就不淡定了。

易踩坑字体盘点

1、方正

字体对照表

注意:表格并非全部方正版权字体 ,仅供部分参考,建议使用字体之前最好先百度查询~

部分up主常用的微软雅黑 字体也是方正 的,是微软公司委托方正制作的,微软公司只有微软雅黑的使用权版权属于方正 。脱离Windows平台的一切商业行为,都属于侵权。

2、苹方

“苹方”字体版权属于“威锋数位(原华康科技)”。

苹方系列共有7种字重,分别是

1、极细体

2、纤细体

3、细体

4、常规体

5、中黑体

6、中粗体

7、粗体

重点来了 ,以下是收集的免费可商用的字体,让你2020不踩坑!

免费可商用字体推荐

1、系统自带字体

系统自带的黑体、宋体、仿宋、隶书、楷体、幼圆这六款字体属于通用字体,没有具体的著作权,可作商用。

2、思源黑体

思源黑体,Adobe和谷歌针对中日韩推出的开源字体,严格意义上来说只有一种字体,但字重(字体粗细程度)分7个层级。可作商用。

这套字体美观性比较强,包含港澳台(TC)、内地(SC)两个版本,并针对常规、粗体两种字体推出了等宽(TW)版本,主要是英文字形上的差异,文字宽度一致。

3、思源宋体

同样也是Adobe 联合 Google经过长达一年半的研发, 在今年的 4 月 3 日发布了思源宋体( Source Han Serif,Google 称 Noto Serif CJK)。可作商用。

思源宋体包含了简繁日韩四种汉字写法,总共拥有7种粗细字重,共设计了458745个汉字。也就是说每一种字重包括65535个字形。

4、站酷字体系列

截止目前有4种字体,都是免费授权全社会使用 ,允许商用。

是站酷设计师自发组织的群体设计成果,可能高达100多人参与制作。

5、庞门正道标题体

庞门正道阿门发起的公益项目,“不限时,不限量,不收费,随便用!”

这套字体由字游空间的设计师花费几个月的时间设计完成,字形扁平、圆滑,可塑性较强。

6、文泉驿系列字体

说到中文字体开源的鼻祖,学者房骞骞2004年发起的公益项目——文泉驿应该算一个,开源、允许商业发布。可作商用。

发起这个项目的初衷是改善当时高质量中文字体匮乏的情形,以适应Linux系统开发。字体不多,但支持的字很全。

7、郑庆科黄油体

这是一款个人设计师推出的黄油体,由郑庆科设计。

可作商用。

8、Font Space

Font Space是一个相对较全的字体库,大多是用户自行上传。

官方下载地址:https://www.fontspace.com

9、濑户字体

字体为濑户制作的免费字体,字体包含中文繁体常用字及多国语言。

可作商用。

10、Arual字体

只有英文字体,十分具有设计感,适合题材风格比较有个性的up主使用

11、王汉宗字体系列

中原大学数学系王汉宗教授所研发,王汉宗教授先分别在2000年和2004年先后捐出十套WCL系列字型和32套新字型,但是由于字形与汉仪字库有大量重复,因此存在各种版权纠纷,我们挑出了几款没有版权纠纷的字体:

12、台湾教育部系列

台湾教育部闲暇之余免费做字体给大家用,一做就做了好几款,不过这几款字体都是繁体字库,并不支持简体字哦~适合风格比较复古的题材使用。

·如何规避侵权风险?

针对字体版权侵权问题,我们可以有 4 种措施来规避:

1、使用开源或已授权可以免费商业使用的字体

2、购买正版字体或单字做商业性使用

3、自创

支持正版,维护正版版权,保护设计师权益,才会有越来越多的设计师愿意创作开源字体~

以上的统计整理自网络,并非包含市面上所有免费开源字体。

小编建议,在选择字体的时候,可以事先百度查询字体是否是免费字体~

如果您有更多的意见或者建议可以评论留言出来,大家一起分享!

祝大家新年快乐!

推荐 28 款必备的良心软件,每一款都是黑科技

今天给大家推荐一波windows必备 28 款黑科技软件,都是小编辛苦整理,几乎每款都是同类型中的前几,个人亲身体验以后真心觉得不错的。

总共涉及图片、桌面&壁纸、本地播放器、下载、压缩、浏览器、系统优化、效率工具8大类。

【懒人版目录一览】

图片:Honeyview、WPS图片、Sinpaste、FastStone Capture、Bandicam、ScreenToGIF、Inpaint

桌面&壁纸:TranslucentTB、Wallpaper Engine、Rainmeter、Fliqlo

本地播放器:Potplayer、Foobar2000

下载:IDM、FDM

压缩:Bandizip、360压缩、7-Zip

浏览器:Chrome、Microsoft Edge

系统优化:Everything、Dism++、CCleaner、SpaceSniffer

效率:iSlide、亿方云、Quiceker、Todoist、万彩办公大师、360查字体

一、图片类

1.1 Honeyview

推荐理由:速度快、支持格式多、免费

Honeyview一款免费快速图像查看器,跟上面推荐的BandiZip是同一家开发公司。主流图像格式基本都支持。你甚至可以直接从压缩文件里看图片,而且支持无边框看图。除了看图功能,你可以用它对图片进行一些简单的编辑,比如旋转图片、格式转换、裁剪等轻操作。

1.2 WPS图片

推荐理由:号称“永久无广告”

WPS 图片是WPS 推出的一款图片查看软件。界面简洁,没有弹窗广告,大图也可以轻松快速打开,可以通过快捷键左右翻页,还可以一键切换多图预览或者大图查看。

它内置了很多功能,比如图片和PDF 转换,压缩图片,还有抠图 / 拼图 / 图片美化功能。

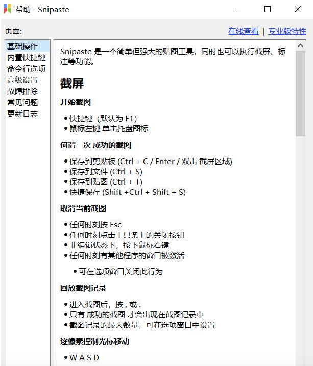
1.3 Sinpaste

推荐理由:小巧方便

Sinpaste是一款截图软件,在qq截图不是特别完善的时候很多人的第一选择就是它,非常好用且方便。当我们查阅资料或者写文案的时候,通快捷键截图非常方便。

1.4 FastStone Capture

推荐理由:“截图、编辑、录屏”三合一

FastStone Capture仅有3M的大小,但是集截图、图片编辑、录屏等功能于一体。而且生成的图片与视频质量非常高。

软件界面就一小条工具栏,非常简洁。日常可以隐藏在电脑窗口的边缘,鼠标经过时自动显示,取用非常方便。

1.5 录屏软件:Bandicam

推荐理由:简洁、配置要求低、视频质量高

高性能视频录制软件,优势是对电脑要求配置低,录制出的视频比较小,但质量极为可观,录屏软件中的战斗机。

1.6 ScreenToGIF

推荐理由:安全、绿色、免费无广告

小而实用的Gif动图录制工具,可以通过屏幕、摄像头进行录制,最强大的就是编辑功能,真的好用!

1.7 Inpaint

推荐理由:去水印神器

Inpaint 是由国外一款神奇的去水印软件,提供有 Windows 与 Mac 系统的版本。它通过非常图像识别算法,智能地将抹除后的区域补充回来,从而实现魔法般的效果。而且它不仅能去水印,还可以轻松地将图片中你觉得碍眼的任何物体变走!

二、桌面&壁纸类

2.1 TranslucentTB

推荐理由:小巧简洁、内存占用低

功能很简单,就是将任务栏透明化,后台全程开着也不占用多少内存。对于桌面美化要求特别高的朋友来说是个福音,尤其是对屏幕下方那个黑条已经忍无可忍。

2.2 Wallpaper Engine

推荐理由:壁纸资源丰富、小巧

一款收费的壁纸软件,费用为19元,可以在steam里下载购买,里面不管是平面壁纸还是动态壁纸都很全面。有个小缺点,会占用一定内存和显卡,如果电脑性能一般的话不建议安装。

另外友情提示:壁纸虽好,身体更重要~

2.2 Rainmeter

推荐理由:超丰富的插件支持

在Windows桌面应用里,Rainmeter算是最知名的一个了。它支持非常丰富的插件,你可以完全按照自己的喜好自定义桌面和样式,适合爱折腾、喜爱高颜值桌面的朋友。另外,网上有很多关于Rainmeter的桌面美化教程,完全不用担心自己整不来。

2.3 Fliqlo

推荐理由:简单、时尚

是不是经常羡慕同事电脑桌面那个会翻转的时钟,现在你也可以用Fliqlo实现啦。

当你的电脑屏幕不用时,桌面会变成一个大的时钟。它支持调节字体大小和横竖屏切换,同时也能自由切换12小时和24小时。

三、本地播放器(视频&音乐)

3.1 Potplayer

推荐理由:轻量、无广告、稳定、全能

windows所有本地播放器里,我愿称之为最强。支持几乎所有视频播放格式,解码能力强,自定义程度高。

这里额外提一句,作为一个本地播放器,它竟然支持添加直播源看直播,这里不展开说明,网上随便搜都能找到很多教程以及稳定的蓝光直播源,画质超给力,喜欢看直播的小伙伴去试试看。

3.2 Foobar2000

推荐理由:简洁,支持无损音质

不多说,光是支持无损音质就可以让很多音乐爱好者激动了。简洁,功能强大,可高度自定义,听无损音质专用的音频播放器,一些追求音质的小伙伴可以试试。

四、下载软件

4.1 IDM

推荐理由:无广告、免打扰、全速下载

话不多说,直接放图让你们感受下IDM非一般的速度。

下载界的逆天神器,多线程加速下载,支持续传,除了不能下载磁链之外一切完美,正经人完全够用。

官方正版终身授权价是170元,虽然不便宜但比那些动辄一两百年费下载软件还是划算的。不差钱的小伙伴可以支持一下,当然啦差点钱的小伙伴可以看看特殊版,你们懂的,这里就不多说了~

4.2 FDM(Free Download Manager)

推荐理由:开源无广告,界面简洁清爽

FDM除了可以下载种子链接之外,一般资源链接也是支持下载的,直接复制直链即可下载。还有浏览器集成功能,设置FDM为浏览器默认下载,并且FDM的浏览器扩展还能够支持主流的Google Chrome、Firefox、Microsoft Edge等主流浏览器。

FDM还支持Windows、macOS、Android、Linux四大平台。

五、压缩软件

5.1 Bandizip

推荐理由:无广告、轻量、功能强大

几乎支持所有格式,支持自动解压功能,内置图片预览快速观看,解压缩速度非常快,大体积压缩文件解压的神器。

不过最近听说新版要收费,目前用的是老版本,非常舒服!

(很多人吐槽新版BandiZip广告多,另外WinRAR也挺好用,但是广告同样多。)

5.2 压缩软件:360压缩

推荐理由:免费,无捆绑(划重点),无广告

虽然很多人对360的印象不太好,但这款压缩软件算是360产品中的良心软件了,光靠“无捆绑”这一项就可以让很多人对它路转粉了,更何况还免费、无广告。一个压缩软件该有的功能都有,而且界面UI也比其他压缩软件更人性化。

5.3 压缩软件:7-Zip

推荐理由:小巧,无广告

7-Zip免费开源,虽然功能非常全面,但它纯粹只专注压缩。7-zip的安装文件才1M多一点,但是功能一点不含糊:压缩、解压、加密、分卷…该有的一个不少,甚至它的压缩比还比一般的压缩软件高。

六、浏览器

Chrome&Microsoft Edge

推荐理由:简约流畅、插件丰富、支持同步

为什么把这俩放一块呢?因为微软最新的Microsoft Edge也是基于Chromium内核开发,虽然部分功能上有所不同,可以说是换了壳的Chrome

不管你用什么系统,Chrome在浏览器里都是无敌的存在!简约流畅,支持众多好用的扩展程序,可以根据自己的喜好去定制。

界面风格方面个人更喜欢Edge,而且对于,国内网络环境下,Edge同步速度要快得多。除此之外,Edge还有很多特色功能,比如集锦。

七、系统优化

7.1 Everything

推荐理由:小巧、速度快

毫不夸张地说,可以一秒钟找出电脑本地文件用过Windows自带的检索功能应该都知道,蜗牛般速度简直无法形容,但通过Everything输入文件名可以直接秒出结果!

7.2 Dism++

推荐理由:功能强大,清理效果好

强推这款优化清理工具,功能强大,清理效果好,并且还可以在里面禁止系统自动更新!

7.3 CCleaner

推荐理由:另一款清理工具

CCleaner是一款国外优秀的系统优化和隐私保护工具。主要用来清除Windows系统不再使用的垃圾文件,它的另一大功能是清除使用者的上网记录。CCleanerBT的体积小,运行速度极快,可以对文件夹、历史记录、回收站等进行垃圾清理,并可对注册表进行垃圾项扫描、清理。附带软件卸载功能。

7.4 SpaceSniffer

推荐理由:磁盘分析、小巧、速度快

一个强大的Windows 磁盘分析工具。使用它可以快速分析整个磁盘的分布比例,它会按照方格来排布文件,方格越大说明文件占用空间越大。你可以一键删除不需要的大文件,清理系统空间。

八、效率软件

8.1 iSlide

推荐理由:PPT美化神器

通过iSlide插件,你能轻松做出高大上的PPT。进入官网下载安装包,按提示安装完成后,打开 PPT,就可以在工具栏看到 iSlide 的功能菜单了。插件内置20W+ 模板素材,包含免费图片、主题、图标、智能图表等 8 大在线资源库,一键导入,快捷高效。

PPT 的同一色彩还可以一键修改,而且各种3D,免费图库供你挑选。即使不懂设计,也能简单、高效地创建各类专业 PPT 演示文档。

8.2 亿方云

推荐理由:集合office、文件存储、团队协作的全能网盘

亿方云是一款专注文件存储、分享、协作的企业网盘。跟个人网盘不同,使用亿方云时,可以无感知地实现文件在本地电脑与云端的实时同步,速度非常快。而且在亿方云上,我们可以一键将大文件分享朋友和同事,并查看分享的访问情况,如预览和下载次数。

另外亿方云还提供在线编辑,我们不仅可以编辑word、excel、ppt等常用文档,还可以跟其他人一起编辑,这个功能非常有趣而且实用,支持随时查看修改记录和历史版本。

Quicker

推荐理由:节省机械化操作,快速启动常用软件

你堪忧将常用的软件、文件、网址,或者Windows命令加入快捷面板,自由组合,自由排序。之后,你就可以像其他Launcher一样快速打开或运行它们。平时主面板自动隐藏,不影响桌面正常使用。功能还很多,这里就一一列举了,比如文件搜索,语音输入,识别图中文字,识别文本中的文字描述的操作,翻译,文字转二维码等。

8.3 Todoist

推荐理由:简洁实用的待办事项管理软件

感觉自己每天事情都很多,忙起来没有方向又没有重点,一天到头也不知道做了什么?如果你也有这种困扰,可以试试用Todoist为自己整理一个待办事项。

默认会显示当前一周七天,可以在每天中直接添加任务,设置提醒日期,还可以添加标签优先级。Todoist有个特色功能“均衡任务”,比如你在周五有海量的待办工作,那么Todoist会尝试将一些时效性不强的任务调整到周四或后延至下周。

8.4 万彩办公大师

推荐理由:汇集多种办公功能的工具箱。

万彩办公大师包含了PDF 套件、格式转换、图片编辑、截图、识别(OCR,语音)、阅读器等功能。之前我们可能都不敢想象,这么多办公必用的工具,都装在一个软件里面。更难能可贵的是它只有12 M大小,可谓良心,而且还能免费使用,

8.5 360查字体

推荐理由:一键查询字体能否商用。

严格来说这不是一款软件,是一个查字体版权的网站,你既可以使用它查看“已安装的字体”可免费商用还是需授权,也可以找到一些免费可商用的字体。比如像思源黑体,站酷酷黑,都是免费可商用的。

这个网站最大的意义就是可以免遭字体侵权。不然要是哪天不注意被字体公司找上门,可能就是巨额赔偿。

相关问答

wps字体颜色自动变黑肿么关-ZOL问答

关闭WPS文字字体颜色自动变黑的方法如下:1.打开WPS文字,打开需要编辑的文档。2.在菜单栏中找到“格式”,点击进入。3.在弹出的对话框中选择“字体”,点击...

字体下载后怎么安装到wps?

具体的方法如下:1.首先下载后将字体解压,只复制字体文件。2.然后打开C盘,再打开windows文件夹,再找到Fonts文件夹。3.然后在空白处粘贴,等完成后,关闭所...

我要在WPS里面设置字体:黑体?

选择要设置的文字,在字体框中选择“黑体”,在字号框中输入65,然后按回车键,字号就被设置为65pt了。选择要设置的文字,在字体框中选择“黑体”,在字号框中输入...

wps黑体怎么设置手机?

1.第一步,打开手机中的wpsoffice软件,进入软件后,在软件内打开一个需要编辑的文档。2.第二步,进入文档编辑页面后,点击左上角的编辑按钮。3.第三步,点击...

wps最粗的字体?

WPS最粗的字体是"华文行楷"。该字体的笔画粗细非常明显,具有一定的视觉冲击力。它的粗细程度适中,字体笔画浓郁饱满,坚实有力,给人一种稳重、沉稳的感觉。在...

wps怎么字体全是英文?

wps字体全是英文,是个人设置的,是直接调用您电脑本地系统字体库的字体的,如果只有英文字体的话,应该是您电脑只有这些字体,建议您可以网站上下载字体的安装...

如何使WPS表格文字为黑体?

wps表格的字体设置步骤。1,打开wps表格程序,进入wps表格程序主界面中,在左上角点击开始菜单。2,接着,在菜单中点击“选项”,点击打开。3,在对话框窗口...w...

WPS想安装字体应当在哪个文件夹-ZOL问答

WPS调用的都是系统的字体的。直接将字体复制到C:\WINDOWS\Fonts。就可以了。在字体文件上单击右键,选择安装。从网上下载了新字体,放到C:\WINDOWS\Fonts...

手机版WPS的黑体和宋体字体怎么换?明明默认会是宋体或者黑体,但是却切换不了?

你复制文字的同事也把WPS里面的字体样式也一起复制过来了。所以才会显示是现在的字体样式。解决方法有2个:1、把你要复制的文字,重新放入一个TXT的文档中,将...

安装思源黑体,WPS和Word中能显示字体,PS软件和官网后台却不显示,为什么?

是不是字体没有授权?是不是字体没有授权?