2023年最新整合:最全的图解交通标志标线大全!

交通标志,用文字或符号传递引导、限制、警告或指示信息的道路设施。又称道路标志、道路交通标志。道路交通标志需要统一规范,才能够让全国各地的司机都理解道路交通标志。而道路交通标志有哪些?下面一起来看看吧!

8种交警手势图解-交通手势主要有直行、转弯、停止、停车系

1. 停止信号

答题技巧:交警举手朝向您,无其它动作时就是告诉您停止,注意,是直抬左臂。

2. 直行信号

答题技巧:先是俩胳膊张开,右手弯曲胸前允许右直行通过,两手成0度。

3. 左/右转弯信号

左转右转都是两只手的,一上一下,向右摆动的下手向左转,反向递推,两手成45度。

4. 左转弯待转

答题技巧:左转弯待转就是左手上下摆动,注意,就是只有一只手在一侧动哦。

5. 变道信号

答题技巧:右手水平摆动;就像扇风一样~手要在胸前。

6. 减速慢行信号

答题技巧:就是右手上下摆动;掌心向下,像叮嘱小孩一样。

注意:由上往上压的动作就是要让你压压速度~

7. 示意车辆靠边停车信号

交通标志图解-警告标志-禁令标志图解

交通标志图解-指示标志

交通标志图解-一般道路指路标志

交通标志图解-高速公路指路标志

交通标志图解-禁令标志图解及指示标志图解

大家都知道交通标志线多种多样,在开车的过程中,经常会看到地面一些我们经常见到,却又不明白其作用的道路标志,今天我们就给大家科普一下部分道路交通标志线。

1、黄色网格禁停线

根据道路交通标志和标线规定:黄色网格线,用于标示禁止以任何原因停车的区域, 根据需要画设于易发生临时停车造成交通堵塞的交叉道路、出入口及其他需要设置的位置。

通俗一点就是这个区域不能停车。 因为网格线边上一般都是路口或者重要单位的出入口(如医院、学校、消防通道等周边)。

这种黄色网格状的标志是禁止在此区域内停车的意思,这种标志一般出现在学校或者是政府机关单位的大门前方,提醒车辆不可在此停车,值得一提的是,这种标志虽然不可停车,但是如果没有禁止掉头的标志的话,可以在此区域掉头。

2、人行横道预告标线

白色菱形路标其实是“人行横道预告标线”,是提醒司机道路前方存在有人行横道,当司机在开车的时候看见这个白色菱形标志时,最好减速行驶,避免车辆过人行道时出现意外。

在正常的情况下,这种白色菱形标志一般会设置在人行道前方的30~50米距离的地方,这个标志的设置不仅仅是为了保证行人过人行道的安全,更是为了降低交通事故的发生。而且,这个标志是道路交通新设置的一种交通标线,它的设置会更加便利交通的运行,所以,司机在看见这个标志的时候一定要注意减速,遵守交通规则。

3、振荡标线

振荡标线(也叫噪音标线),其外形呈凹凸型,基底加突起部分高度为5-7mm。通常制出点形、条形等,车子经过会有"轰隆"声,对驾驶员有很好的警示和提醒作用,所以也叫噪音标线。

4、白色虚线和实线

白色虚线和白色实线是道路上最常见的标线。白色虚线的作用是分隔同方向行驶的不同车道,在虚线路段可以进行越线变道。而白色实线,例如桥面道路时,是不允许越线或超车的,白色实线通常在交叉路口交通灯前,很多人开车压线违章被拍处罚。友情提醒如果道路上的标志指示与标线不一致时,以标志为准。即便在虚线段,长时间的跨线行驶,也属于违法行为。

5、黄色虚线和实线

黄色实线和黄色虚线是用来区分不同方向车道,通常出现在马路正中间,多车道的路面上就是双黄线,车道较少的路面上则用单黄线。黄色虚线路段,在保证安全的情况下,允许越线、超车等。无论是黄色单实线还是双实线,均严格禁止车辆跨越或压线,所以压黄线行驶、超车或者掉头等都属于违法行为。理论上可以将黄实线看做是一堵墙,不到迫不得已,千万不要压线越线。

6、导向指示线

这个不用过多解释了大家都明白,但是很多司机都走错过车道,有的发现走错了车道于是强行跨越实线变回正确车道。导向指示线是最简单的道路标线,如果你发现自己走错了车道,那么违章是肯定的了。

7、停止线

停止线大家也很熟悉,就是在路口处斑马线前的横向实线,当红灯亮起时,车辆需停在线后,压线或超线都是违章。

8、障碍物线

经常开车的人对这个标识肯定很熟悉,这种线叫做障碍物标识线,用以提醒驾驶员前方有障碍物,隔离栏或者花基之类,看到此标志,驾驶员就知道前方有障碍物,注意绕行。

9、停车让行线

双白色实线为停车让行线,一般路上都会写有大大的"停"字。这表示车辆在此路口必须停车让干道车辆先行。

10、专用车道线

专用车道指的是规定只允许某种车辆行驶或只限某种用途使用的车道,其他车辆、行人不得进入。专用车道可以分为人行道、非机动车道、公交专用道,机动车道。专用车辆中通常有黄色和白色标线。黄色标线又分实线和虚线两种。

最后,提醒广大驾驶员要遵守交通规则确保行车安全哦!

新旧版《道路交通标志和标线 第2部分:道路交通标志》对比分析(一)

01 通则部分

开篇语

《道路交通标志和标线 第2部分:道路交通标志》GB 5768.2—2022将于2022年10月1日实施,该标准代替GB 5768.2—2009。本系列文章共分通则部分、禁令标志部分、指示标志部分、警告标志部分、指路标志部分五个部分,本文重点阐述新旧标准通则部分的变化情况及新国标适用的注意事项 。为方便叙述与阅读,文中GB 5768.2—2022表述为“2022版”,GB 5768.2—2009表述为“2009版”。

2022版标准主要变化

总体变化

新国标主要内容包括: 引言、范围、规范性引用文件、通则、禁令标志、指示标志、警告标志、一般道路指路标志、高速公路、城市快速路指路标志、旅游区标志、告示标志、辅助标志、附录。与2009版比较主要变化有:一是 调整了文本目录编排顺序,按必须遵守标志:禁令标志、指示标志,非必须遵守标志:警告标志、指路标志、旅游区标志、告示标志、辅助标志进行排列,突出了必须遵守标志的重要性。二是 一般道路指路标志和高速公路、城市快速路指路标由指路标志的两节修改为相对独立的两章。三是 增加了交通标志字体、一般道路指路标志设置示例、高速公路与城市快速路指路标志示例和旅游区标志设置示例等附录。

“通则”部分的变化

1新增部分

☞ 增加了交通标志应符合的原则

根据2022版4.1.2规定,道路交通标志的设置应结合交通标线、信号灯等设施,使道路使用者能够合法而有效地使用道路,充分考虑以下原则:

a)需要性, 满足道路使用者需求;

b)醒目性, 引起道路使用者关注;

c)易读性, 传递明确、简洁的含义;

d)遵守性, 获得道路使用者的遵从;

e)人因性, 给道路使用者的合理反应提供充足的时间。

从这五大原则内容看,参考了美国《统一交通控制设施手册》(MUTCD),也是交通控制设施设置的基本原则。

☞ 增加了交通标志和标线不应与信号灯矛盾的要求

2022版4.1.5规定:“标志和标线配合使用时,应含义一致、互为补充,不应产生歧义,并与其他设施相协调,不应与信号灯矛盾 ”。交通信号灯是控制交叉路口通行权的交通管理设施,其显示的信号与道路交通标志、标线等其他交通信号的统一性、指向唯一性,是通行权有效分配的根本保障,但在管理实践中标志标线与交通信号灯相矛盾的问题相对突显,也容易造成严重后果,所以特别强调了“不应与信号灯矛盾”。

☞ 增加了标志上文字种数规定

2022版4.5.1c)规定:“根据需要,可并用汉字和其他少数民族文字。标志上文字不应超过2种 ”,2009版3.7.1规定:“根据需要,可并用汉字和其他文字”,没有文字种数要求,但在管理实践中,文字种类过多影响标志版面大小尺寸、字高的选取,也影响有效认读。

☞ 增加了标志尺寸选取规定

一是部分禁令标志和警告标志尺寸可增大。 根据2022版表7《禁令标志、指示标志尺寸与速度的关系》及表8《警告标志尺寸与速度的关系》规定,禁令标志中的停车让行标志、减速让行标志,警告标志中的急弯路标志、反向弯路标志、连续弯路标志、陡坡标志、连续下坡标志、注意行人标志、注意儿童标志、注意非机动车标志、注意电动自行车标志设置在单向两车道及以上的道路时,尺寸可选取较大值。二是增加了旅游符号标志最小尺寸的规定。 2022版4.6.4增加了“速度低、交通量小的道路上可采用 45cmX45cm”规定,有利于提高旅游区标志的统一性和认读性。

☞ 增加了部分字符高度增大的规定

一是增加了阿拉伯数字小数点之后数字的字高规定。二是增加了指路标志字高可增大的规定。 增大字符高度有利于提高标志的认读,尤其是多车道路段,可通过增大字高以抵消因视角、大型车辆遮挡等因素对标志认读带来的不利影响,将大大降低因驾驶人未及时获取出口指路信息而采取紧急变更车道、车道停车、倒车等严重交通违法行为带来的交通事故风险。

图1:如果阿拉伯数字“3”为汉字高“h”,则“5”的大小应为1/2〜2/3h

☞ 增加了隧道内指路标志字高选取、设置形式的规定

2022版4.6.8规定 :“设置于隧道内的指路标志,字高按设计速度或限制速度选取。净空受限时,经论证可减少信息或将一块标志内容合理拆分设置”。这一规定为隧道内标志特殊化处理提供了国家标准的依据,更加有利于开展因地制宜设置交通标志。

图2:隧道内拆分的指路标志

☞ 增加了标志板背面的使用要求

一是不应作宣传广告等用途 。2022版4.9.7规定:“标志板背面不应用作宣传、广告,应为灰色、黑色或金属原色并避免眩光”。二是可在标志板背面粘贴交通标志管理信息 。4.9.8规定:“标志安装时,可在标志板背面或立柱上粘贴标志管理的相关信息。

图3:将被禁止的标志牌使用情形

☞ 增加了标志板缝隙的规定

2022版4.10.2规定:“结合版面文字或图形排列,安装在支撑结构上的标志板可留不大于10cm的缝隙(如图4),但应注意缝隙不宜留在文字、图案等上,并应避免逆光环境下影响视认。也可采用其他便于运输、安装但不影响标志视认的措施”。这一规定将在不影响标志视认性的基础上,降低风载、优化标志结构及标志支撑基础。

图4:标志板缝隙示例

2修改部分

☞ 修改了主标志的分类

主标志由2009版的警告标志、禁令标志、指示标志、指路标志、旅游区标志、作业区标志、告示标志7类,修改为2022版的禁令标志、指示标志、警告标志、指路标志、旅游区标志、告示标志6类,取消了作业区标志类别,将“施工标志”作为临时性标志的一种 ;根据2009版9.1.1规定,作业区标志为用于作业区的警告标志、禁令标志、指示标志及指路标志,为一类标志。增加了“交通事故管理标志”作为另一种临时性标志 (如图5),荧光粉红色为标志底色。根据这一规定,警告标志的底色由黄色、荧光黄、荧光黄绿三种增加到四种。

图5:增加了“交通事故管理标志”作为另一种临时性标志

☞ 修改了标志安装角度

与2009版比较,2022版主要对路侧禁令和指示标志安装角度进行了修改(图6),明确了路侧标志应尽可能与道路中线垂直或与垂直方向成一定角度

图6:2009版、2022版标志安装角度规定对比

☞ 修改了标志设置高度要求

根据2022版4.8.11规定,除临时性标志外,没有路缘石的道路路侧标志下边缘距路面的高度,有路缘石的道路路侧标志下边缘距路缘石顶面的高度一般为150cm〜250cm 。与2009版比较,增加了标志下边缘距路缘石顶面的净高计算方法“线形诱导标志”的设置高度规定

☞ 修改了警告标志前置距离的一般值

2022版4.8.8与2009年3.10.1比较有两方面的变化:一是修改了条件A与条件B的适用情形 。把道路使用者可能停车后通过警告地点的情形(速度减到0)划归为条件B,单列了条件A作为交通量较大时,道路使用者可能减速,同时伴随变换车道等操作通过警告点的条件。

图7:2022版标准文本中的表9警告标志前置距离一般值

☞ 修改了标志照明安装位置

2022版突出了“单面显示”“双面显示”,明确了外部照明光源安装于“外部下前方”的规定 ,与2009版“安装于标志上部”比较有较大变化。

☞ 修改了标志形状描述

与2009版比较,2022版将“八角形”修改为“正八边形” ,并进一步明确用于“用于禁令标志中的停车让行标志”,“方形”修改为“矩形”,明确了包括正方形和长方形。

3取消部分

删除了标志板构造部分。 具体为2009版3.15.2、3.15.5规定,标志板构造部分主要介绍板材、颜色、形状,标志立柱选材、形状、断面尺寸、连接方式及基础等内容。新修订的《道路交通标志板及支撑件》GB/T23827-2021已于2022年5月1日实施,其中标志板构造等技术内容进行了修改完善。

新旧标准的适用

适用范围

2022版规定:“本部分适用于公路、城市道路和虽在单位管辖范围但允许社会机动车通行的地方,包括广场、公共停车场等用于公众通行的场所等各类道路上交通标志”。删除了2009版中“其他机动车通行的地方、停车场等设置的交通标志可参照执行”的表述,删除了本标准文件作为交通标志的“制作、检测”的依据

过渡期使用

2022版4.9.1规定:“本文件自实施之日起,凡新设(改设)的交通标志应按本文件规定实施,已按本文件上一版本设置的交通标志应在其使用期限内逐步更换”

图8:交通安全设施各类设备使用年限

附录:

参考文献:

1.《道路交通标志和标线 第2部分:道路交通标志》GB5768.2-2022

2.《道路交通标志和标线 第2部分:道路交通标志》GB5768.2-2009

(文 / 浙江省公安厅交通管理局民警 、警务技术三级主任、浙江省道路交通管理标准化技术委员会专家委员 程金良)

02禁令标志部分

前 言

禁令标志作为《道路交通标志和标线 第2部分:道路交通标志》GB5768.2中必须遵守标志,本次修订将其在文本中的排序从第二变更为第一序位,一定程度彰显了其重要性。禁令标志是道路主管部门、交通管理部门路面执法、道路交通事故处理中应用最多的标志种类,作为道路使用者而言,其主要功能是解决哪些“不能走”的问题,是有效开展道路交通组织和落实相关通行规则的保障性设施。本文主要对新旧版标准中的“禁令标志”进行比较分析,结合笔者的理解,重点阐述新旧标准的异同,通过标志归类、新增部分、修改部分、删除部分进行。

《道路交通标志和标线 第2部分:道路交通标志》禁令标志概况

基本含义及构成

禁令标志表示禁止、限制及相应解除的含义,道路使用者应严格遵守。该标志的构成色有:白色、黑色、红色、蓝色。图案一般为白底、红圈、红杠、黑图形,图形压杆(图形叠于杆之上)。采用文字方式的禁令标志,为白底、红圈、红杠、黑文字,形状为圆形或矩形。

主要分类

新颁布的国家标准2022版中禁令标志共48种 。为方便理解与记忆,可以把禁令标志分成5类。

◆ 与道路优先通行权相关标志:停车让行、减速让行、会车让行标志等3种

◆ 与道路通行权相关标志:禁止通行、禁止驶入、禁止机动车驶入、禁止大型(或小型)客车驶入、禁止载货汽车驶入、禁止挂车半挂车驶入、禁止拖拉机驶入、禁止三轮汽车、低速货车驶入、禁止摩托车驶入、禁止非机动车进入、禁止电动自行车进入、禁止畜力车进入、禁止三轮车驶入、禁止人力(客、货)三轮车进入、禁止人力车进入、禁止行人进入、禁止某两种车辆驶入、禁止运输危险物品车辆驶入标志等20种

◆ 与某方向通行权相关标志:禁止向左(或向右)转弯、禁止直行、禁止向左和向右转弯、禁止直行和向左转弯(或直行和向右转弯)、禁止掉头标志等7种

◆ 与交通管理措施相关标志:禁止超车、解除禁止超车、禁止车辆停放、禁止车辆长时停放、禁止鸣喇叭、停车检查、限制速度、解除限制速度、区域禁止(或限制)及解除标志等14种

◆ 与道路条件限制相关标志:限制宽度、限制高度、限制质量、限制轴重标志等4种

2022版标准主要变化

总体变化

与2009版相比,2022版中禁令标志新增1种,取消1种,修改8种 。新增了禁止电动自行车驶入标志,取消了 海关标志。部分图案修改了 箭头的箭杆形状,使之更符合道路线形形状(图1)。

图1:2022版与2009版箭杆形状对比

具体变化

1新增部分

☞ 新增了禁止电动自行车进入标志

2022版5.15规定:“表示禁止电动自行车进入,设在禁止电动自行车进入路段的入口处”(图2)。电动自行车在日常生活中有着很高的使用率,与用“自行车”作为主图案的非机动车标志比较,电动自行车专用标志指向性更具体,效果更明显,也将为交通组织增加新的手段。

图2:禁止电动自行车进入(禁15)

2修改部分

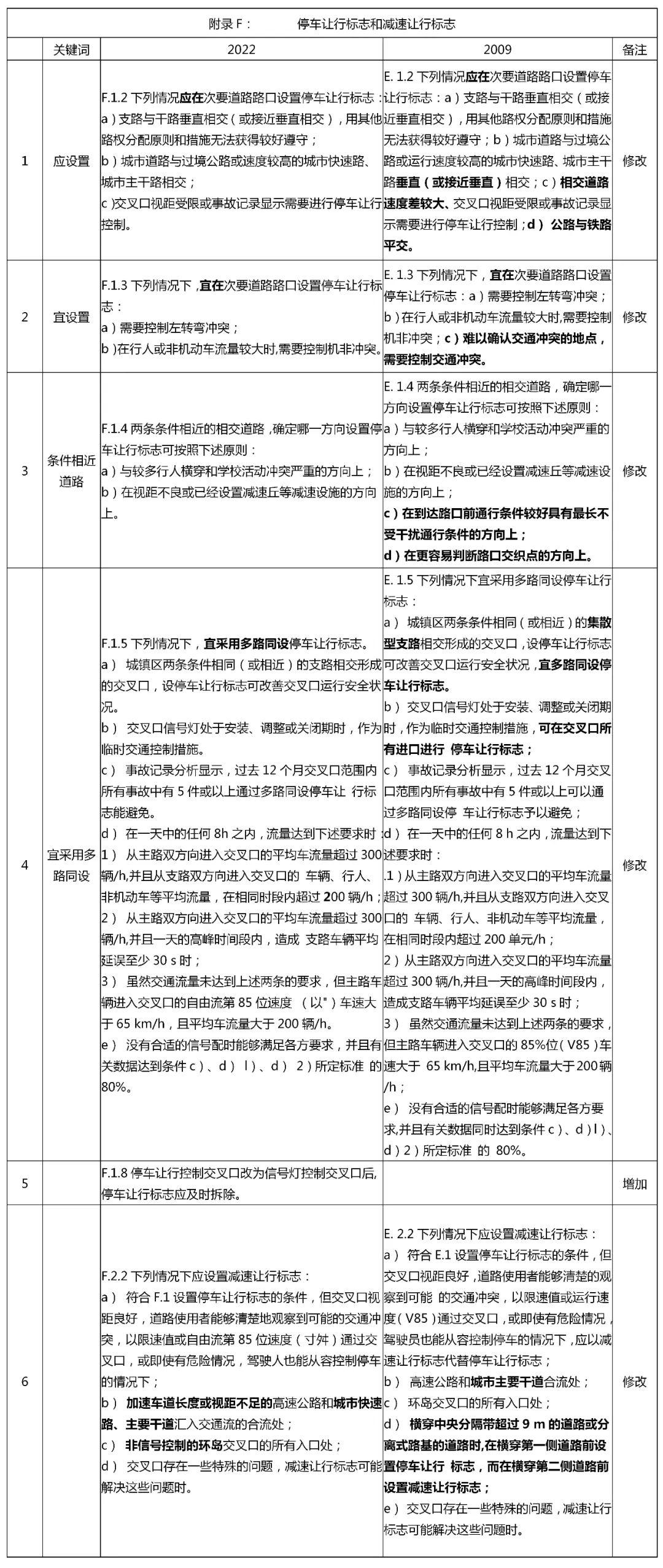
☞ 修改了“停车让行标志”设置位置和附录

2022版5.2规定:“停车让行标志设置位置宜靠近停车让行标线,当路口设有人行横道线时,停车让行标志应设置在人行横道线前,距离人行横道线边缘2m~3m,并不应妨碍交叉口通视三角区视距”(图3), 2009版没有关于设置位置的具体规定。这将进一步规范和统一标志的设置位置。

☞ 修改了“减速让行标志”(图4)设置位置和附录

2022版5.3规定:“减速让行标志设置位置宜靠近减速让行标线,当路口设有人行横道线时,应设置在人行横道线前,距离人行横道线边缘2m〜3m,并不应妨碍交叉口通视三角区视距”,2022版进一步明确了标志设置的位置,也将进一步规范和统一该标志的设置。但这里应避免一个误区,即“在斑马线前设置减速让行(或停车让行)标志”。 为什么说是一个误区呢?《中华人民共和国道路交通安全法》第四十七条规定:“机动车行经人行横道时,应当减速行驶;遇行人正在通过人行横道,应当停车让行”。据此,在人行横道前有法定的“减速让行”和“停车让行”两种情形,如果单设置了减速让行(或停车让行)的标志,对驾驶人有误导之嫌,情况严重的,还会带来法律风险,因此在斑马线前设置减速让行(或停车让行)标志是不妥当的。

图4:减速让行(禁2)

新标准还修订了资料性附录《停车让行标志与减速让行标志设置条件》中“应设置减速让行标志”的情形:

◆ 2009版中的“高速公路和城市主要干道合流处”修改为 “加速车道长度或视距不足的高速公路和城市快速路、主要干道汇入交通流的合流处”,增加了 “城市快速路”,同时增加了 设置减速让行标志的前提条件,即“加速车道长度或视距不足的”,以减少标志的设置;

增加了 “环岛交叉口的所有入口处”设置该标志的前提条件为“非信号控制的”;

删除了 “横穿中央分隔带超过9m的道路或分离式路基的道路时,在横穿第一侧道路前设置停车让行标志,而在横穿第二侧道路前设置减速让行标志”的规定。

☞ 修改“禁止大型(或小型)客车驶入标志”名称为“禁止大型(或小型)载客汽车驶入标志”,修改了客车图案

与“客车”定义比较,“载客汽车”更突出从设计和技术特性上主要用于载运人员的功能,且“载客汽车”是大类,包括了“客车”和“乘用车”,所以该标志用“载客汽车”更准确、全面 。根据《中华人民共和国机动车号牌》GA36—2018及《道路交通管理 机动车类型》GA802—2019规定,9座以上(不包括本数)的中型载客汽车、大型载客汽车适用“大型汽车号牌”,即我们通常所说的“黄牌照”,可以适用此标志的“大型载客汽车”情形;9座以下(包括本数)的小型、微型载客汽车即“乘用车”,适用“小型汽车号牌”,也就是我们常说的“蓝牌照”,可以适用此标志的“小型载客汽车”情形。

因此,删除了 2009版的备注内容:“小型客车含十一座以下面包车、七座以下商务车及小轿车”。与2009版比较,2022版图案中大客车前侧窗下缘距地端上收,小客车轮廓部分改为棱角分明、轮胎侧面改为全黑(图5),使标志图案更符合实际情况。

图5:禁止大型载客汽车驶入、禁止小型载客汽车驶入 2022版(禁7、禁8)与2009版(禁9、禁10)对比

☞ 修改了“禁止载货汽车驶入标志”的含义

2022版5.9规定:“表示禁止载货汽车驶入,含载货专项作业车。设在禁止载货汽车和载货专项作业车驶入路段的入口处。对驶入的载货汽车和载货专项作业车有载质量限制或其他限制时,应用辅助标志说明”。增加了“含载货专项作业车” ,此类车辆外形尺寸、底盘结构、动力配置、排放等指标均为载货汽车的特征(图6),将其归为一类有利于道路交通组织和城市管理。

图6:载货专项作业车

☞ 修改了“禁止挂车、半挂车驶入标志”的图形

与2009版比较,2022版禁止挂车、半挂车驶入标志的挂车图案由堆叠式货物改为柜式车厢(图7),同时增加了 牵引车部分,成为一辆完整的货车,更符合实际情况。对挂车具体车型可辅助说明,根据《机动车安全运行技术条件》GB7258-2017,挂车分为:牵引杆挂车(全挂车)、中置轴挂车、半挂车、旅居挂车。

图7:禁止挂车、半挂车驶入 2022版(禁10)与2009版(禁11)对比

☞ “禁止电动三轮车驶入标志”名称修改为“禁止三轮车驶入标志”

2022版5.17规定:“表示禁止三轮车驶入”,2009版5.9规定:“表示禁止电动三轮车驶入”。扩大了三轮车标志外延,更好地与“禁止人力三轮车(客、货)驶入”区分,方便管理(图8)。《中华人民共和国道路交通安全法》规定,非机动车是指:以人力或者畜力驱动,上道路行驶的交通工具,以及虽有动力装置驱动但设计时速、空车质量、外形尺寸符合有关国家标准的残疾人机动轮椅车、电动自行车等交通工具。包括:自行车、三轮车、人力车、畜力车、残疾人机动轮椅车、电动自行车等。

图8:禁止三轮车驶入 2022版(禁17)与2009版(禁8)对比

☞ 修改了“禁止停车标志”“禁止长时停车标志”名称及设置要求

一是“禁止停车标志”名称修改为 “禁止车辆停放标志”,“禁止长时停车标志”名称修改为 “禁止车辆长时停放标志”,两个标志名称的修改都突出了车辆“停放”的概念;

二是2022版5.29规定:“(禁止车辆停放标志)表示在限定的范围内,禁止一切车辆停、放,无论驾驶人是否离开车辆”,与2009版比较,增加了 “无论驾驶人是否离开车辆”的适用条件;

三是都增加了 标志与行车方向成30°〜45°的设置规定;

四是修改了 表示范围的禁止车辆停放标志设置示例(图9),表示禁止范围的一组三块标志的中间一块设置角度由与行车方向平行修改为 与行车方向成30°〜45° 设置,增加了 辅助标志内容为“结束”的禁止车辆停放标志。

图9:禁止车辆停放标志设置示例 2022版与2009版对比

☞ 修改了“停车检查标志”辅加说明方式,增加了口岸检査示例

2022版5.38规定:“表示机动车应停车接受检査。设在需要机动车停车接受检査的地点。有车种规定、停车检查的原因时,应用辅助标志或在标志上附加说明,保持横杠不变”,图10表示机动车需停车接受口岸检査。

图10:口岸停车检查标志示例

3取消部分

取消了 “海关标志”。表示道路前方是海关(口岸),所有机动车应停车后方可通过。设在道路上机动车需停车接受海关检查方可通过的地点(图11)。

图11:海关(禁42)

新版标志的适用

就禁令标志部分而言,在新旧版本交通标志共同存续期间,对标志版面修改较大的,和适用条件变化大的禁令标志建议优先更换,用于执法的不符合尺寸大小的标志,应及时更换。种类新增的标志,可以根据需要增设。已取消的标志在新标准实施后根据情况逐步拆除,按照2009版设置的让行标志,在2022版附录F《停车让行标志与减速让行标志设置条件》中属于已删除情形的,应及时拆除。

附录:

参考文献:

1.《道路交通标志和标线 第2部分:道路交通标志》GB5768.2-2022

2.《道路交通标志和标线 第2部分:道路交通标志》GB5768.2-2009

(文 / 浙江省公安厅交通管理局民警 、警务技术三级主任、浙江省道路交通管理标准化技术委员会专家委员 程金良)

来源:交通言究社

相关问答

CAD画交通标志牌字体用什么?

cad文字类型:1.在CAD中最常用的字体当属*.shx字体了。2.SHX字体有gbenor.shx、geniso.shx,大体有hztxt.shx、gbcbig.shx等,一般各个公司和个人都有...

交通标志字体的区别?

交通标志上的字体采用的是交通标志专用字体。交通标志字体除应满足视认性要求外,还应满足美观性要求,即字体间架结构应合理,中文字体与英文、阿拉伯数字字体...

交通字体是什么字体?

目前,国内常见的交通标志标牌字体主要包括仿宋、黑体、宋体、楷体等。其中,仿宋字体通常用于标志标牌的标题和大号字体,黑体则用于标志标牌的主体内容和细节部...

行驶证字体是什么字体

[最佳回答]驾驶证的字体是方正宋(查成交价|参配|优惠政策)三简体。以下是行驶证的相关信息:1.作文。行驶证由证书、首页和二级页面三部分组成,其中首页正面为...

交通处罚单用的什么字体?

规定中文字体为方正美黑简。规定中文字体为方正美黑简。

头文字d为什么叫头文字d?

..而“文字”的含义则是指在一场比赛中,驾驶员会将自己的车辆标上车号,用以辨别身份,那么这个车号就称为“文字”。因此,“头文字D”就是指在比赛中,拥有最快...

禁止超车标志是什么样子-汽车维修技术网

[回答]禁止超车标志是红色圆圈内,下斜杠和超车的标志。交通标志,用文字或符号传递引导、限制、警告或指示信息的道路设施。又称道路标志、道路交通标志。...

交通标识读音?

标识的读音:biāozhì引证解释:1、记号,符号或标志物。用以标示,便于识别。萧红《王阿嫂的死》:“在村里,王妹子、愣三、竹三爷,这都是公共...标...

直行或向右变道标志?

指示直行或者右转弯,右变道和右转弯标志如下:右转弯:表示只准一切车辆向右转弯。此标志设在车辆必须向右转弯的路口以前适当位置。右转弯:表示车道的行驶方向...

交标是什么意思?

交通标志,用文字或符号传递引导、限制、警告或指示信息的道路设施。又称道路标志、道路交通标志。在交通标志中一般是以安全、设置醒目、清晰、明亮的交通标志...